কনটেন্টটি শেষ হাল-নাগাদ করা হয়েছে: সোমবার, ১১ ডিসেম্বর, ২০২৩ এ ১১:২১ AM
কন্টেন্ট: পাতা
| # | শিরোনাম | ডাউনলোড |
|---|---|---|
| ১ | মৎস্য চাষ বিষয়ক প্রশিক্ষণ প্রদান | ![]() |
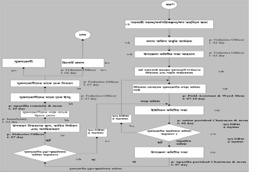
| ২ | ক্ষুদ্র ঋন প্রদান | ![]() |
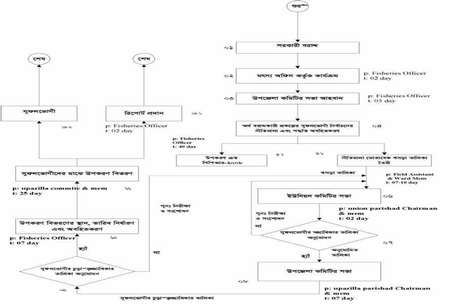
| ৩ | পূনর্বাসন ও উপকরন সরবারাহ | ![]() |
| ৪ | মৎস্য বিষয়ক প্রযুক্তি বাস্তবায়নে স্কিম গ্রহন | ![]() |
| ৫ | মাছের স্বাস্থ্য সনদ প্রদান | ![]() |
| ৬ | মৎস্য চাষ বিষয়ক পরামর্শ প্রদান | ![]() |